首页
关于我们
公司动态
产品中心
成功案例
核心技术
加盟合作
经销商查询
养护知识
联系我们
国防武器装备
航空航天
汽车行业
船舶行业
工程机械
电力行业
煤炭矿山
水泥行业
铁路机车
石油化工
钢铁行业
其它行业
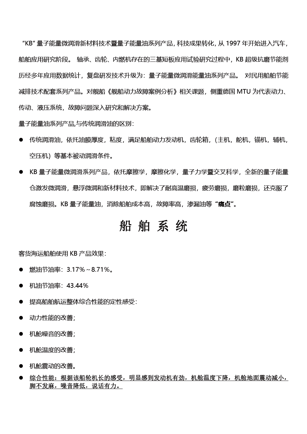
KB产品在船舶系统应用
时间:2023/7/8 11:59:39 来源:Admin
友情链接:
鄂尔多斯圣圆投资集团有限公司
中泰仁和基金管理有限公司
卓创资讯
统一石油化工有限公司
国际能源网
中国润滑油网
中国石油化工集团有限公司
天猫旗舰店
京东旗舰店
中国石油天然气集团有限公司
联系我们:
地址:北京市海淀区西三旗中关村科技装备创新创业基地
电话:010-82780385
邮箱:kb_sun@126.com